垃圾识别分类助手是一款功能强大且实用的智能垃圾分类应用软件,旨在帮助用户轻松应对日益严格的垃圾分类政策。这款软件通过先进的图像识别技术和庞大的垃圾数据库,能够快速准确地识别各类垃圾,让垃圾分类变得简单高效。用户只需打开应用,对准垃圾一键拍摄,系统就能立即显示该垃圾的具体分类,彻底告别手动查询的繁琐过程。无论是居家生活还是办公场景,这款软件都能成为您环保生活的好帮手,让您轻松成为垃圾分类的环保达人。
垃圾识别分类助手采用极简主义设计理念,界面清爽直观,操作简单便捷,即使是老年用户也能轻松上手。软件内置海量垃圾分类知识库,涵盖全国各地不同的分类标准,通过图文并茂的方式帮助用户快速掌握垃圾分类要点。其核心的AI识别引擎经过数百万张图片训练,能够精准识别上千种生活垃圾的分类归属。此外,软件还提供详细的垃圾分类知识科普,包括各类垃圾的处理方式、回收价值等实用信息,让用户不仅知道怎么分,更明白为什么要这样分。

软件特别注重资源回收相关知识的传播,设有专门的回收指南板块,详细介绍各类可回收物的处理流程和再利用价值。通过这款软件,用户可以全面了解垃圾分类背后的环保意义,培养更加科学的环保习惯。
垃圾识别分类助手提供全方位的垃圾分类解决方案。其知识科普板块采用趣味化的呈现方式,通过小测试、互动游戏等形式,让用户在轻松氛围中掌握垃圾分类知识,深入理解垃圾分类对环境保护的重要意义。核心的智能识别功能支持拍照和相册导入两种方式,识别速度快至0.3秒,准确率高达98%,彻底解决"这是什么垃圾"的困扰。
软件还设有实时资讯推送功能,第一时间更新各地垃圾分类政策变动、环保新闻等重要信息,帮助用户随时掌握最新动态。独特的智能考核系统可与社区垃圾分类评分制度联动,记录用户的分类行为,生成环保积分,激励用户坚持做好垃圾分类。此外,软件还提供分类记录查询、环保数据统计等实用功能,让用户的环保贡献可视化。
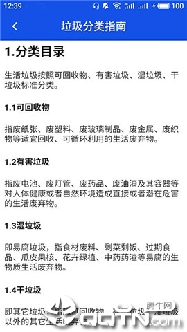
随着垃圾分类政策在全国范围内的推广,各地标准存在一定差异。以上海为例,生活垃圾分为可回收物、有害垃圾、湿垃圾和干垃圾四大类,而正在征求意见的《成都市生活垃圾管理条例》(草案)则采用了可回收物、有害垃圾、餐厨垃圾和其他垃圾的分类标准。这种差异让不少网友感到困惑,垃圾识别分类助手特别针对这种情况开发了地域识别功能,能够根据用户定位自动切换对应的分类标准,确保建议的准确性。
值得注意的是,成都的垃圾分类标准中没有"干湿垃圾"的区分,这让当地网友松了一口气。垃圾识别分类助手特别提醒用户,在使用过程中要注意所在地的具体分类要求,避免因标准不同而导致分类错误。软件将持续关注各地政策变化,及时更新数据库,为用户提供最准确的分类指导。
 
                                        卖车app大全简介: 随着时间的推移,有些车主可能会考虑卖掉他们的车,有些是为了升级,有些是为了改变生活方式。在这种情况下,相关的汽车销售服务和平台也在不断发展壮大,那么汽车销售的软件是什么呢?哪个汽车软件卖得最好?本期小编为大家整理了汽车销售软件app排名,包括人人汽车、二手车之家、瓜子二手车等汽车销售评估软件,这些汽车销售评估在线查询软件帮助用户快速准确地评估自己的车辆,并提供市场参考和交易建议,让用户更好地决定车辆价格和交易策略。那些有需要的人还在等什么,赶快下载吧!
 
                                                    听小说软件推荐 简介: 在快节奏的现代生活中,越来越多的人选择通过收听有声小说来放松身心,享受阅读的乐趣。听小说软件的出现,不仅让阅读变得更加便捷,还让用户可以在通勤、健身或做家务时轻松获取知识。为了帮助大家找到最适合自己的有声小说软件,86ps软件园精心整理了一系列优质的听小说app推荐。大家可以根据自己的喜好选择不同的听小说软件,享受高品质的音频体验。
 
                                                    二级建造师题库app推荐 简介: 市面上各种二建题库app层出不穷,功能和侧重点各有不同。为了帮助考生高效备考,快速掌握知识点,顺利通过考试,86ps软件园为大家整理了一些备受好评的二级建造师题库app,涵盖历年真题、考点精讲、模拟测试等丰富资源,助力考生查漏补缺,各个击破。无论你是零基础小白还是想要冲刺高分,都能在这里找到适合自己的二建学习助手,轻松应对二建考试。
 
                                                    上门维修app大全 简介: 如今,越来越多的人在日常生活中遇到电脑问题时,选择使用现场电脑维修服务。这项便利的服务解决了找到可靠的电脑维修专家的问题,而不必把你的电脑带到维修店。如果你也在寻找一款靠谱的家用电脑维修服务app,不妨看看小编带来的家用维修电脑app精选。这些现场电脑维修app都通过了认证和评分系统,保证了师傅的专业性和服务质量。无论是安装系统、组装电脑还是其他电脑问题,你都可以在这些平台上轻松找到可靠的维修师傅,让你足不出户就能解决电脑问题。
 
                                                    车祸模拟器游戏合集 简介: 车祸模拟器游戏中玩家可以体验各种车辆碰撞场景,感受金属碎片四溅的视觉冲击。从城市街道到荒野公路,从普通轿车到豪华跑车,丰富的场景和载具选择让解压过程更加畅快。这类游戏采用了物理引擎,每一次撞击都能呈现出真实的变形效果,带来极致的破坏快感。86ps软件园为大家精选多款优质的车祸模拟游戏,让玩家尽情释放压力,享受虚拟世界中的肆意破坏,感兴趣的朋友快来下载体验吧!
赣ICP备2025058829号-1 | ©2025 86PS软件园
免责声明:本站所有游戏内容均来自网络收集而来,版权归原创者所有
如果侵犯了你的权益,请发邮件到 zz193557#163.com(#换成@)通知我们,我们会在24小时内确认删除侵权内容并回复邮件。